跳到主要內容

最新消息

為期共同維護小門鯨魚洞遊憩區安全環境,澎管處公告禁止事項
114-03-28 北海管理站 853
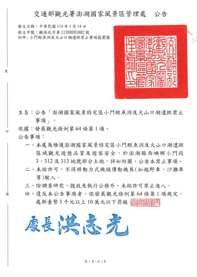
小門鯨魚洞遊憩區為遊客到訪之熱門旅遊景點,經澎湖縣政府公告「鯨魚洞」及「火山口湖遺跡」2處為澎湖縣自然紀念物,經評估該2處玄武岩有落石崩塌風險,為維護澎湖國家風景特定區小門鯨魚洞及火山口湖遺跡地景生態、觀光遊憩品質及遊客安全,經交通部觀光署澎湖國家風景區管理處(以下簡稱澎管處)分別邀請地質專家學者實地體檢座談交流並與澎湖縣政府、西嶼鄉公所、小門社區等有關單位參與研商會議,廣泛蒐集各界意見達成共識,訂定澎湖國家風景特定區小門鯨魚洞及火山口湖遺跡禁止事項公告。
公告事項包含於小門鯨魚洞及火山口湖遺跡區域(澎湖縣西嶼鄉小門段3、312及313地號部分土地),未經許可,不得將動力式機械傳動機具(如越野車、沙灘車等)駛入、除調查研究、搜救及執行公務外,未經許可禁止進入,如有違反本公告事項者,依發展觀光條例第64條第1項規定,處新臺幣5千元以上10萬元以下罰鍰。
澎管處除將於設置公告,以及加強宣導周知外,併籲請澎湖地區旅行社、導遊領隊服務人員、旅遊解說人員及各觀光旅遊相關公協會等相關業者,多加提醒遊客遵守禁止及限制事項規定,注意安全併共同維護珍貴的地景生態環境。
澎湖擁有相當多珍貴的地景旅遊資源,部分玄武岩石柱易受水氣、風化等作用影響漸產裂隙碎裂岩面,甚至可能有落石風險,隨著旅遊旺季來臨,澎管處也籲請遊客旅遊時要特別注意遊憩安全,例如於造訪遊憩據點大菓葉柱狀玄武岩區時,建議避免太靠近岩柱,保持距離採遠觀並不得有攀爬、塗鴉、生火及其他破壞玄武岩及景觀行為,共同維護地景生態。澎湖國家風景特定區大菓葉柱狀玄武岩遊憩區禁止事項公告及澎湖國家風景特定區小門鯨魚洞及火山口湖遺跡禁止事項公告內容皆公布於澎管處行政資訊網/政府資訊公開/相關法規/觀光法規( https://reurl.cc/gRze2V )提供大眾資訊查詢。